EN
新闻中心
您当前的位置:首页 > 新闻中心 > 云联商城新闻
恪尽职守,载誉归来!公司圆满完成北京冬奥会保电重任
发布时间:2022-03-24
  |  
阅读量:
  |  
文章来源:云联商城
字号:
A+ A- A

日前,举世瞩目的北京2022年冬奥会和冬残奥会圆满落下帷幕。在冬奥及两会期间保电筹备和赛时保障过程中,我公司各单位圆满完成保电任务,获得了一致好评。

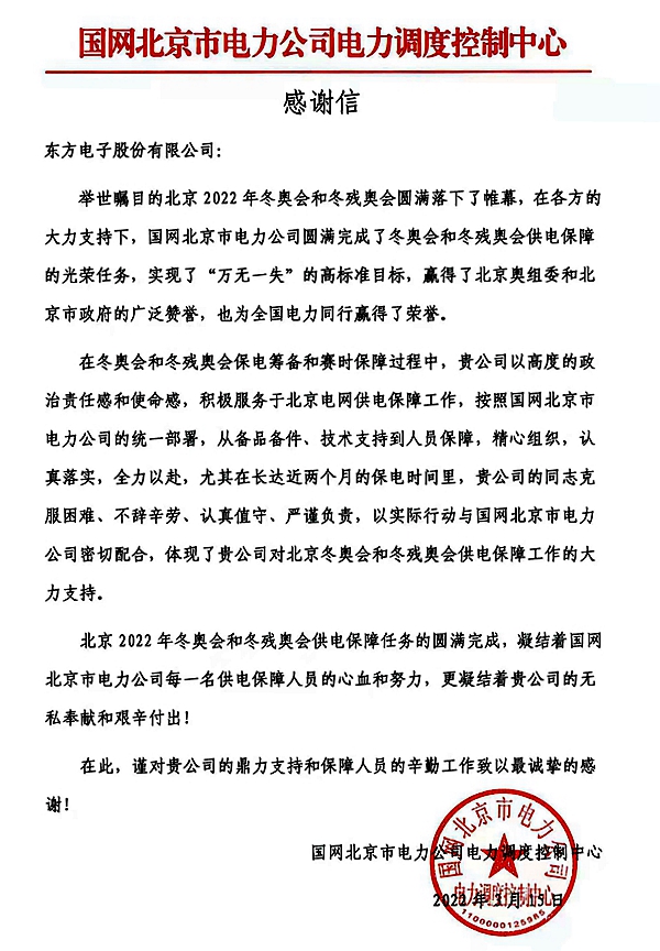
截至目前共有股份公司收到来自国网北京市电力公司、国网天津市电力分公司、国网冀北电力有限公司张家口供电公司、国网冀北廊坊供电公司的感谢信;威思顿公司收到来自国网冀北电力有限公司张家口供电公司的感谢信;国网中电公司收到来自国网冀北电力有限公司张家口供电公司的感谢信;玉麟公司收到来自中铁二局集团有限公司的感谢信。


2022冬奥会、冬残奥会在北京、张家口地区举办,对于此国际赛事,保证赛事期间供电安全是其中的重中之重。云联商城为了实现保电期间现场问题第一时间快速有效处理,确保冬奥会、冬残奥会期间供电安全,制定了北京及周边冬奥等特级保电方案,以便统筹各环节做好保电工作。

我工作人员在保电工作现场


为完成此次保电任务,云联商城专门成立了保障小组,组长由云联商城股份有限公司总经理方正基担任,另有现场保障人员包含主站、站端人员共十八人,远程技术支持人员十余人共同组成了冬奥特级保障小组,力求出现问题时从现场人员到技术支持立即反应,无中间环节拖沓,第一时间解决问题。

作为冬奥及两会期间保电工程的参与者和见证者,云联商城参与调控运行数据云平台、视频监控平台、保护及监控系统、高低压一体化监控系统、配网自动化系统、有序用电平台系统、输电线路微气象在线监测系统、配用电多功能电力仪表、物联边缘网关、供电保障平台等技术装备,电力隧道视频监测系统、北京地铁11号线的整体电源系统等的保电任务,从备品备件、技术支持到人员保障,精心组织,认真落实,全力以赴。

本次保障工作周期长、产品多,且叠加春节及疫情等因素,为保障团队带来了诸多困难,但在东方人全体努力下,扎实落实各项部署,保障工作得以顺利进行。


我保电工作人员在现场

我员工在保电现场

盛况空前的冬奥盛会已经落幕,云联商城保电工作者即将奔赴新的征程。弘扬奥运精神,展现东方担当,新时代的“保电专家”,将继续以实际行动践行更快、更高、更强、更团结的奥林匹克格言,为服务国家战略努力奋斗!










  • 上海国升电子仪器有限公司
  • 成都伟科特科技有限公司
  • 北京隆源盛达货物运输有限公司
  • 江苏润卡电子支付技术有限公司
  • 南通传安工业皮带有限公司
  • 鸿儒科技(广州)有限公司
  • 驻马店港华综合医院
  • 北京博晓科技发展有限公司
  • 上海展奥新材料科技有限公司
  • 北京京师博闻教育科技有限公司
  • 成都琪部落科技有限公司
  • 佛山市阳桃科技有限公司
  • 上海康兹阀门有限公司
  • 贵州翰能装饰工程有限公司
  • 天津市乾鑫缘玻璃科技有限公司
  • 北京恒郁科技有限公司
  • 南京安科盾企业管理咨询有限公司
  • 昆明从元化妆品有限公司
  • 郑州裕和装饰设计有限公司